The Ethereum Merge was big news, not just in the Ethereum community, but even in mainstream media. (If you missed it, read our Merge FAQ to catch up.) However, not many people realize that even with The Merge pretty much done, Ethereum still has years of future development planned out.
The most recent buzzwords slung around the Ethereum ecosystem – the Surge, the Verge, the Purge, the Splurge – were coined (and rhymed) by Vitalik Buterin himself and refer to the next Ethereum upgrades. In fact, many people will tell you that Ethereum is only about 60% finished! Today we’ll be talking about the five major upgrades that make up the future of the blockchain we all know and love, Ethereum.
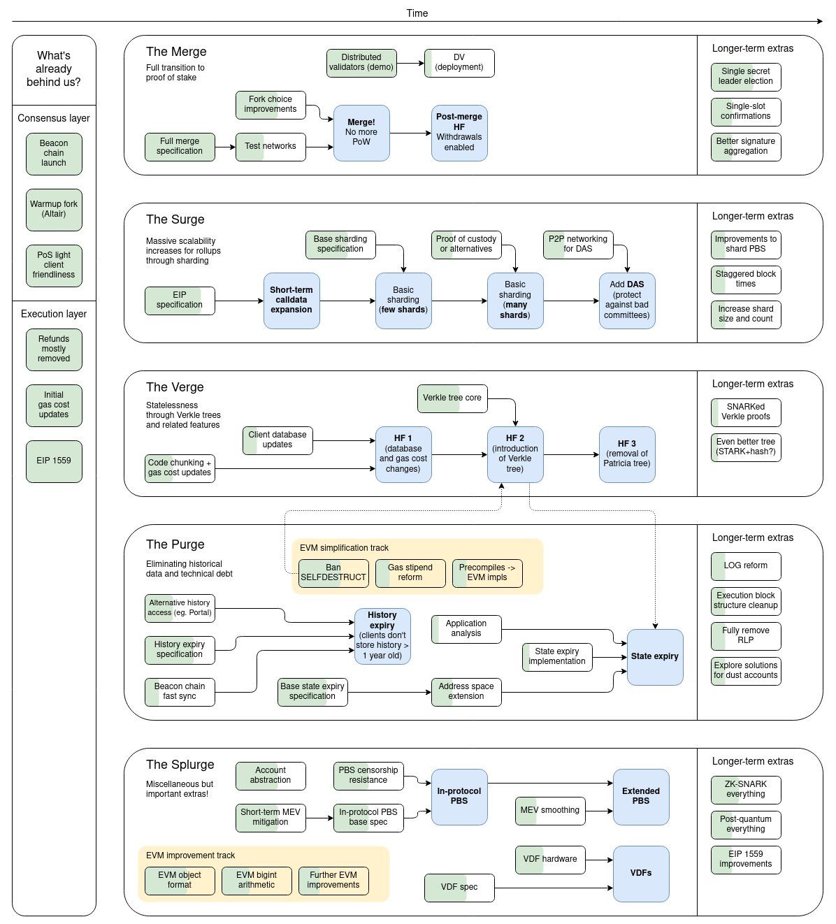
The first thing to note is that all 5 of these upgrades are being worked on simultaneously, and there is no specific order in which they will be completed. If you look at the diagram below, you’ll see that it moves from left to right, and not top to bottom. Let’s begin with The Merge.

The Merge
This is where the Ethereum protocol ditched Proof-Of-Work (PoW) consensus for Proof-Of-Stake (PoS). There’s a common misconception that PoS will lower gas fees. This is not the case. However, switching to PoS has reduced Ethereum’s energy consumption by more than 99%, which is always a plus! In addition, the transition to PoS is a prerequisite to all the other upgrades, so it indirectly prepares Ethereum for greater scalability and a more seamless user experience.
The transition from PoW to PoS is complete, but there is one last thing that needs to be implemented to really be finished with The Merge. That would be the post-merge hard fork, activating staking withdrawals. According to Ethereum devs, this should be ready approximately 6-12 months after the switch to PoS is complete - sometime in 2023.
The Surge
Next on the list we have The Surge. This upgrade aims to greatly increase scalability on layer 2 rollups. These solutions (Optimism, Arbitrum, ImmutableX, Loopring, etc) do all of their computation and storage off-chain, while posting data back to Ethereum. The scalability of these rollups will come from sharding – the process of splitting up a blockchain into many smaller pieces. Imagine a glass plate splitting into 20+ shards. In this case Ethereum is the “plate”, split into many shards, which can also be pieced back together for the complete blockchain history and state.
The goal of sharding is to eventually host more and more of the computation off of the Ethereum main chain, allowing for faster and smoother transactions. The last step in The Surge is DAS, also known as Data Available Sampling. Simply put, DAS will allow all clients to verify whether data is real or not, without having to download the whole blockchain. This is when max scalability will meet max security, giving us the best balance on the blockchain trilemma triangle. In theory, Ethereum will be able to handle ~100,000 transactions per second!
The Verge
The Verge is when 'Merkle trees' get converted into 'Verkle trees'. The important thing to remember about The Verge is that it’s all about working towards decentralization. The Verge aims to make it easier for your every day, average Joe to run a validator node and earn rewards for securing the network.
Currently, Ethereum stores its entire database in what are called 'Merkle trees'. These are hash trees that allow you to quickly search and find any data. Eventually, Ethereum will make the switch over to “Verkle trees” which use vector commitments and are basically denser, more compact versions of Merkle trees. This special system allows users to verify blocks immediately, without nearly as much memory required.
As a result, many more users will be able to create their own validators, as you won’t need to store the whole history of Ethereum on your physical hard drive. The more people we have validating transactions around the world, the more decentralized and democratic the Ethereum ecosystem becomes.
The Purge
The Purge further increases efficiency by allowing full nodes to not have to store all historical data on the blockchain – only the last year-to-date. Hardware requirements for nodes will decrease even more, and the bandwidth will also reduce. Basically, we’ll be eliminating the 'dead weight' of Ethereum. As of now, clients must download hundreds of gigabytes of data, even though they usually don’t have any need to store it all.
But don’t worry - when The Purge is complete, this data won’t be gone forever! There are plenty of big applications and services that will still need to store this data, and will keep the history there. State expiry will also be introduced during The Purge. If an account or smart contract is not touched for a year, it’ll be placed into the History Expiry. In order to access data in the History Expiry, all you need is a Merkle proof (which can be derived from your private-key) to get it back.
A great way to think of how Ethereum’s history currently works is via the classic arcade game 'Snake'. In the game, when your snake gets too long, it will eventually get too unwieldy to operate successfully. The same thing can happen with the blockchain. Therefore, we’re using The Purge to make sure the data on the blockchain stays light and can keep going on forever.
The Splurge
As the name suggests, The Splurge mostly comprises smaller, miscellaneous upgrades. Arguably the most exciting feature included in The Splurge is Account Abstraction, which puts smart contract wallets (like multi-sig and social recovery) on par with regular accounts for ease of use and processing speed. This will create much more flexibility in how self-custody wallets are managed. Account Abstraction would also introduce a kind of additional transaction layer, allowing user operations and smart contract operations to be processed more efficiently, in turn making it even easier to run a node. Think of The Splurge as a laundry list of small things that improve usability and decentralization for users.
We’ve come a long way since Ethereum’s inception in 2015. Since then, it's grown from simply an idea, into an entire ecosystem of developers, businesses, and users who are passionate about the project and what it stands for. The Ethereum community is full of people who are working tirelessly to make this new technology a reality, but despite all the progress made so far, there is still much work to be done before Ethereum grows into its full potential.